Loading...

About Us

Image Image
About the company

We’re Trusted Engineering Solution Agency.

At Classic Engineering, we specialize in complex component fabrication works and deliver high-precision engineering solutions across multiple industries, including Food & Beverage, Electronics, Industrial Manufacturing, Automotive, and Plumbing Engineering.

Founded with a vision to combine craftsmanship, technology, and innovation, we have grown into a trusted partner for businesses that demand accuracy, durability, and excellence.

With state-of-the-art CNC machinery, advanced tools, and a highly skilled team, we ensure every component meets strict specifications and exceeds client expectations.

Best Engineering Resources
Trusted by Leading Brands

Sucessful Projects

230

+

Team
Members

77

+

Trusted
Clients

320

+

Success
Rates

99

%

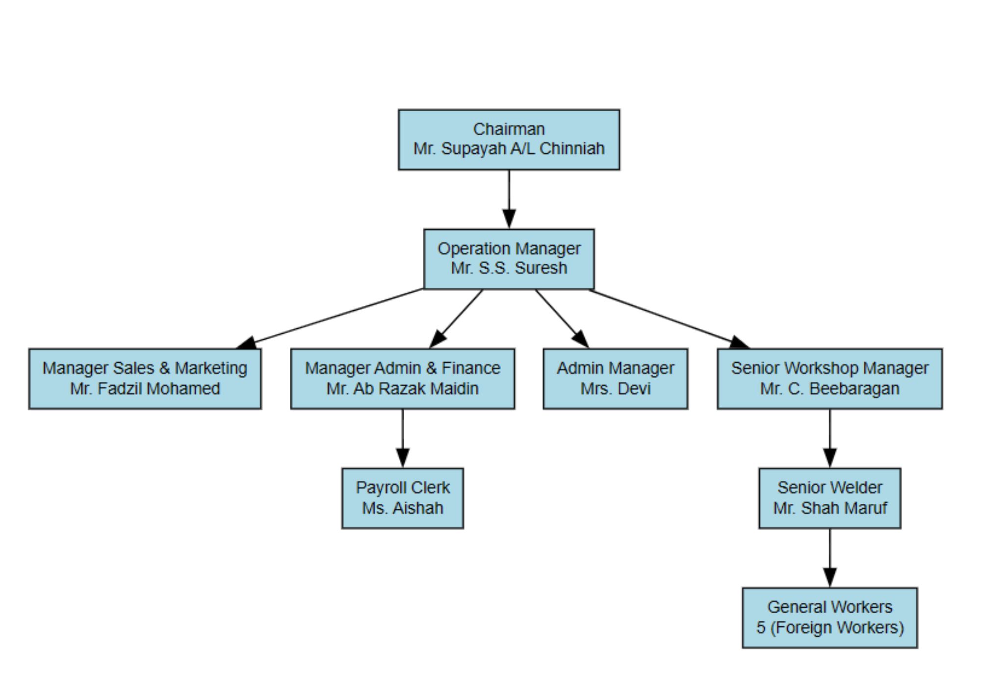
CLASSIC ENGINEERING

ORGANIZATION CHART

At Classic Engineering, our strength lies in our people. We have a well-defined organizational structure that ensures efficiency, accountability, and clear communication across all levels of the company.

Image